# 前言
上节我们讲 Docker Compose 的时候,涉及到多个 docker 容器的通信,我们是通过指定宿主机 ip 和端口的方式。
因为 mysql、redis 的 Docker 容器都映射到了宿主机的端口,那 nest 的容器就可以通过宿主机来实现和其他容器的通信。

Docker 的实现原理那节我们讲过,Docker 通过 Namespace 的机制实现了容器的隔离,其中就包括 Network Namespace。
因为每个容器都有独立的 Network Namespace,所以不能直接通过端口访问其他容器的服务。
那如果这个 Network Namespace 不只包括一个 Docker 容器呢??
可以创建一个 Network Namespace,然后设置到多个 Docker 容器,这样这些容器就在一个 Namespace 下了,不就可以直接访问对应端口了?
Docker 确实支持这种方式,叫做桥接网络。
# 通过 docker network 来创建:
docker network create common-network

# 然后把之前的 3 个容器停掉、删除,我们重新跑:
docker stop mysql-container redis-container nest-container
docker rm mysql-container redis-container nest-container
2

# 跑 mysql 容器,跑的时候要指定 --network:
docker run -d --network common-network -v /Users/guang/mysql-data:/var/lib/mysql --name mysql-container mysql
通过 --network 指定桥接网络为我们刚创建的 common-network。
不需要指定和宿主机的端口映射。

# 然后跑 redis 容器:
docker run -d --network common-network -v /Users/guang/aaa:/data --name redis-container redis
同样也不需要指定和宿主机的端口映射,只需要指定挂载的数据卷就行:

# 然后 nest 的部分我们要改下代码:
修改 AppModule 的代码,改成用容器名来访问:

# 然后 docker build:
docker build -t mmm .

# 之后 docker run:
docker run -d --network common-network -p 3000:3000 --name nest-container mmm
nest 容器是要指定和宿主机的端口映射的,因为宿主机要访问这个端口的网页。

然后 docker logs 看下日志:
docker logs nest-container
可以看到打印了 sql 语句,说明 mysql 连接成功了:
浏览器访问 http://localhost:3000

然后再看下日志:
docker logs nest-container

打印了 redis 的 key 说明 redis 服务也连接成功了。
# 这就是桥接网络。
之前我们是通过宿主机 ip 来互相访问的:

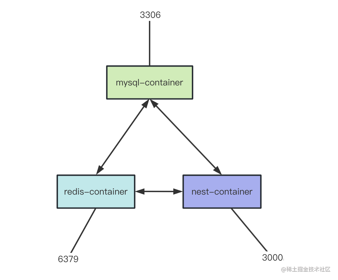
现在可以通过容器名直接互相访问了:

原理前面讲过,就是 Namespace。
本来是 3 个独立的 Network Namespace:

桥接之后就这样了:

Namespace 下包含多个子 Namespace,互相能通过容器名访问。
比起端口映射到宿主机,再访问宿主机 ip 的方式,简便太多了。
# 那在 Docker Compose 里怎么使用这种方式呢?
# 之前我们是这样写的:

# 现在改成这样:
version: '3.8'
services:
nest-app:
build:
context: ./
dockerfile: ./Dockerfile
depends_on:
- mysql-container
- redis-container
ports:
- '3000:3000'
networks:
- common-network
mysql-container:
image: mysql
volumes:
- /Users/guang/mysql-data:/var/lib/mysql
environment:
MYSQL_DATABASE: aaa
MYSQL_ROOT_PASSWORD: guang
networks:
- common-network
redis-container:
image: redis
volumes:
- /Users/guang/aaa:/data
networks:
- common-network
networks:
common-network:
driver: bridge
2
3
4
5
6
7
8
9
10
11
12
13
14
15
16
17
18
19
20
21
22
23
24
25
26
27
28
29
30
31
version 是指定 docker-compose.yml 的版本,因为不同版本配置不同。
把 mysql-container、redis-container 的 ports 映射去掉,指定桥接网络为 common-network。

然后下面通过 networks 指定创建的 common-network 桥接网络,网络驱动程序指定为 bridge。
其实我们一直用的网络驱动程序都是 bridge,它的含义是容器的网络和宿主机网络是隔离开的,但是可以做端口映射。比如 -p 3000:3000、-p 3306:3306 这样。
# 然后执行:
docker-compose down --rmi all
就会删除 3 个容器和它们的镜像:

之后再
docker-compose up

可以看到,会先 build dockerfile 产生镜像,然后把 3 个镜像跑起来。

看到打印的 sql 说明 mysql 服务连接成功了。
(这个过程可能因为 mysql 容器没跑起来而连接失败几次,等一会就好了)
浏览器访问下:

也拿到了 redis 的 key,说明 redis 服务跑成功了:

这就是在 docker-compose 里使用桥接网络的方式。
不过,其实不指定 networks 也可以,docker-compose 会创建个默认的。
先把容器、镜像删掉:
docker-compose down --rmi all

把 networks 部分注释掉,重新跑:

你会发现它创建了一个默认的 network:

mysql 和 redis 的访问都是正常的:

所以,不手动指定 networks,也是可以用桥接网络的。
案例代码在小册仓库 (opens new window)。
# 总结
上节我们是把 mysql、redis 的端口映射到宿主机,然后 nest 的容器里通过宿主机 ip 访问这两个服务的。
但其实有更方便的方式,就是桥接网络。
通过 docker network create 创建一个桥接网络,然后 docker run 的时候指定 --network,这样 3 个容器就可以通过容器名互相访问了。
在 docker-compose.yml 配置下 networks 创建桥接网络,然后添加到不同的 service 上即可。
或者不配置 networks,docker-compose 会生成一个默认的。
实现原理就是对 Network Namespace 的处理,本来是 3个独立的 Namespace,当指定了 network 桥接网络,就可以在 Namespace 下访问别的 Namespace 了。
多个容器之间的通信方式,用桥接网络是最简便的。