夜猫子的知识栈 夜猫子的知识栈
首页
  • 前端文章

    • JavaScript
  • 学习笔记

    • 《JavaScript教程》
    • 《Web Api》
    • 《ES6教程》
    • 《Vue》
    • 《React》
    • 《TypeScript》
    • 《Git》
    • 《Uniapp》
    • 小程序笔记
    • 《Electron》
    • JS设计模式总结
  • 《前端架构》

    • 《微前端》
    • 《权限控制》
    • monorepo
  • 全栈项目

    • 任务管理日历
    • 无代码平台
    • 图书管理系统
  • HTML
  • CSS
  • Nodejs
  • Midway
  • Nest
  • MySql
  • 其他
  • 技术文档
  • GitHub技巧
  • 博客搭建
  • Ajax
  • Vite
  • Vitest
  • Nuxt
  • UI库文章
  • Docker
  • 学习
  • 面试
  • 心情杂货
  • 实用技巧
  • 友情链接
收藏
  • 分类
  • 标签
  • 归档
GitHub (opens new window)

夜猫子

前端练习生
首页
  • 前端文章

    • JavaScript
  • 学习笔记

    • 《JavaScript教程》
    • 《Web Api》
    • 《ES6教程》
    • 《Vue》
    • 《React》
    • 《TypeScript》
    • 《Git》
    • 《Uniapp》
    • 小程序笔记
    • 《Electron》
    • JS设计模式总结
  • 《前端架构》

    • 《微前端》
    • 《权限控制》
    • monorepo
  • 全栈项目

    • 任务管理日历
    • 无代码平台
    • 图书管理系统
  • HTML
  • CSS
  • Nodejs
  • Midway
  • Nest
  • MySql
  • 其他
  • 技术文档
  • GitHub技巧
  • 博客搭建
  • Ajax
  • Vite
  • Vitest
  • Nuxt
  • UI库文章
  • Docker
  • 学习
  • 面试
  • 心情杂货
  • 实用技巧
  • 友情链接
收藏
  • 分类
  • 标签
  • 归档
GitHub (opens new window)
  • Node基础

  • 《MySQL》学习笔记

  • Midway

  • Nest

    • 开篇词
    • 学习理由
    • nest概念扫盲
    • 快速掌握 nestcli
    • 5种http数据传输方式
    • IoC 解决了什么痛点问题?
    • 如何调试 Nest 项目
    • Provider注入对象
    • 全局模块和生命周期
    • AOP 架构有什么好处?
    • 一网打尽 Nest 全部装饰器
    • Nest如何自定义装饰器
    • Metadata和Reflector
    • ExecutionContext切换上下文
    • Module和Provider的循环依赖处理
    • 如何创建动态模块
    • Nest和Express,fastify
    • Nest的Middleware
    • RxJS和Interceptor
    • 内置Pipe和自定义Pipe
    • ValidationPipe验证post请求参数
    • 如何自定义 Exception Filter
    • 图解串一串 Nest 核心概念
    • 接口如何实现多版本共存
    • Express如何使用multer实现文件上传
    • Nest使用multer实现文件上传
    • 图书管理系统
    • 大文件分片上传
    • 最完美的 OSS 上传方案
    • Nest里如何打印日志
    • 为什么Node里要用Winston打印日志
    • Nest 集成日志框架 Winston
    • 通过Desktop学Docker也太简单了
    • 你的第一个 Dockerfile
    • Nest 项目如何编写 Dockerfile
    • 提升 Dockerfile 水平的 5 个技巧
    • Docker 是怎么实现的
    • 为什么 Node 应用要用 PM2 来跑?
    • 快速入门 MySQL
    • SQL 查询语句的所有语法和函数
    • 一对一、join 查询、级联方式
    • 一对多、多对多关系的表设计
    • 子查询和 EXISTS
    • SQL 综合练习
    • MySQL 的事务和隔离级别
    • MySQL 的视图、存储过程和函数
    • Node 操作 MySQL 的两种方式
    • 快速掌握 TypeORM
    • TypeORM 一对一的映射和关联 CRUD
    • TypeORM 一对多的映射和关联 CRUD
    • TypeORM 多对多的映射和关联 CRUD
    • 在 Nest 里集成 TypeORM
    • TypeORM保存任意层级的关系
    • 生产环境为什么用TypeORM的migration迁移功能
    • Nest 项目里如何使用 TypeORM 迁移
    • 如何动态读取不同环境的配置?
    • 快速入门 Redis
    • 在 Nest 里操作 Redis
    • 为什么不用 cache-manager 操作 Redis
    • 两种登录状态保存方式:JWT、Session
    • Nest 里实现 Session 和 JWT
    • MySQL + TypeORM + JWT 实现登录注册
    • 基于 ACL 实现权限控制
    • 基于 RBAC 实现权限控制
    • access_token和refresh_token实现无感登录
    • 单token无限续期实现登录无感刷新
    • 使用 passport 做身份认证
    • passport 实现 GitHub 三方账号登录
    • passport 实现 Google 三方账号登录
    • 为什么要使用 Docker Compose ?
    • Docker 容器通信的最简单方式:桥接网络
    • Docker 支持重启策略,是否还需要 PM2
    • 快速掌握 Nginx 的 2 大核心用法
    • 基于 Nginx 实现灰度系统
    • 基于 Redis 实现分布式 session
    • Redis + 高德地图,实现附近的充电宝
    • 用 Swagger 自动生成 api 文档
    • 如何灵活创建 DTO
    • class- validator 的内置装饰器,如何自定义装饰器
    • 序列化 Entity,你不需要 VO 对象
    • 手写序列化 Entity 的拦截器
    • 使用 compodoc 生成文档
    • Node 如何发邮件?
    • 实现基于邮箱验证码的登录
    • 基于 sharp 实现 gif 压缩工具
    • 大文件如何实现流式下载?
    • Puppeteer 实现爬虫,爬取 BOSS 直聘全部前端岗位
    • 实现扫二维码登录
    • Nest 的 REPL 模式
    • 实现 Excel 导入导出
    • 如何用代码动态生成 PPT
    • 如何拿到服务器 CPU、内存、磁盘状态
    • Nest 如何实现国际化?
    • 会议室预订系统:需求分析和原型图
    • 会议室预订系统:技术方案和数据库设计
    • 会议室预订系统:用户管理模块--用户注册
    • 会议室预订系统:用户管理模块--配置抽离、登录认证鉴权
    • 会议室预订系统:用户管理模块-- interceptor、修改信息接口
    • 会议室预订系统:用户管理模块--用户列表和分页查询
    • 会议室预订系统:用户管理模块-- swagger 接口文档
    • 会议室预订系统:用户管理模块-- 用户端登录注册页面
    • 会议室预订系统:用户管理模块-- 用户端信息修改页面
    • 会议室预订系统:用户管理模块-- 头像上传
    • 会议室预订系统:用户管理模块-- 管理端用户列表页面
    • 会议室预订系统:用户管理模块-- 管理端信息修改页面
    • 会议室预订系统:会议室管理模块-后端开发
    • 会议室预订系统:会议室管理模块-管理端前端开发
    • 会议室预订系统:会议室管理模块-用户端前端开发
    • 会议室预订系统:预定管理模块-后端开发
    • 会议室预订系统:预定管理模块-管理端前端开发
    • 会议室预订系统:预定管理模块-用户端前端开发
    • 会议室预订系统:统计管理模块-后端开发
    • 会议室预订系统:统计管理模块-前端开发
    • 会议室预订系统:后端项目部署到阿里云
    • 会议室预订系统:前端项目部署到阿里云
    • 会议室预定系统:用 migration 初始化表和数据
    • 会议室预定系统:文件上传 OSS
    • 会议室预定系统:Google 账号登录后端开发
    • 会议室预定系统:Google 账号登录前端开发
    • 会议室预定系统:后端代码优化
    • 会议室预定系统:集成日志框架 winston
    • 会议室预定系统:前端代码优化
    • 会议室预定系统:全部功能测试
      • 普通用户
        • 注册
        • 登录
        • 修改密码
        • 修改个人信息
        • 会议室列表
        • 提交预定申请
      • 管理员
        • 用户管理
        • 会议室管理
        • 预定管理
        • 统计
      • 总结
    • 会议室预定系统:项目总结
    • Nest 如何创建微服务?
    • Nest 的 Monorepo 和 Library
    • 用 Etcd 实现微服务配置中心和注册中心
    • Nest 集成 Etcd 做注册中心、配置中心
    • 用 Nacos 实现微服务配置中心和注册中心
    • 基于 gRPC 实现跨语言的微服务通信
    • 快速入门 ORM 框架 Prisma
    • Prisma 的全部命令
    • Prisma 的全部 schema 语法
    • Primsa Client 单表 CRUD 的全部 api
    • Prisma Client 多表 CRUD 的全部 api
    • 在 Nest 里集成 Prisma
    • 为什么前端监控系统要用 RabbitMQ?
    • 基于 Redis 实现关注关系
    • 基于 Redis 实现各种排行榜(周榜、月榜、年榜)
    • 考试系统:需求分析
    • 考试系统:技术方案和数据库设计
    • 考试系统:微服务、Lib 拆分
    • 考试系统;用户注册
    • 考试系统:用户登录、修改密码
    • 考试系统:考试微服务
    • 考试系统:登录、注册页面
    • 考试系统:修改密码、试卷列表页面
    • 考试系统:新增试卷、回收站
    • 考试系统:试卷编辑器
    • 考试系统:试卷回显、预览、保存
    • 考试系统:答卷微服务
    • 考试系统:答题页面
    • 考试系统:自动判卷
    • 考试系统:分析微服务、排行榜页面
    • 考试系统:整体测试
    • 考试系统:项目总结
    • 用 Node.js 手写 WebSocket 协议
    • Nest 开发 WebSocket 服务
    • 基于 Socket.io 的 room 实现群聊
    • 聊天室:需求分析和原型图
    • 聊天室:技术选型和数据库设计
    • 聊天室:用户注册
    • 聊天室:用户登录
    • 聊天室:修改密码、修改信息
    • 聊天室:好友列表、发送好友申请
    • 聊天室:创建聊天室、加入群聊
    • 聊天室:登录、注册页面开发
    • 聊天室:修改密码、信息页面开发
    • 聊天室:头像上传
    • 聊天室:好友∕群聊列表页面
    • 聊天室:添加好友弹窗、通知页面
    • 聊天室:聊天功能后端开发
    • 聊天室:聊天功能前端开发
    • 聊天室:一对一聊天
    • 聊天室:创建群聊、进入群聊
    • 聊天室:发送表情、图片、文件
    • 聊天室:收藏
    • 聊天室:全部功能测试
    • 聊天室:项目总结
    • MongoDB 快速入门
    • 使用 mongoose 操作 MongoDB 数据库
    • GraphQL 快速入门
    • Nest 开发 GraphQL 服务:实现 CRUD
    • GraphQL + Primsa + React 实现 TodoList
    • 如何调试 Nest 源码?
  • 其他

  • 服务端
  • Nest
神说要有光
2025-03-10
目录

会议室预定系统:全部功能测试

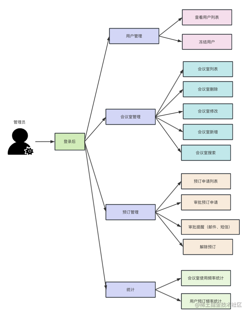
做完项目之后,我们整体测试一下。

按照当时的分析出的功能来测:

首先是普通用户的:

# 普通用户

进入 backend 和 frontend_user 项目,跑起来。

npm run start:dev
1

npm run start
1

# 注册

首先填入信息,发送验证码:

用户名要求唯一:

注册成功后我们登录下:

# 登录

刚才注册的账号可以登录。

然后还可以 google 账号直接登录,不需要注册:

# 修改密码

填入用户名、邮箱,点击发送验证码:

(其实当时邮箱应该添加唯一约束,也就是能唯一确定用户,这样就可以不需要填用户名了)

修改成功。

再登录下:

没问题。

# 修改个人信息

继续看当时分析的普通用户的需求:

登录后可以修改个人信息。

修改下头像:

没问题。

# 会议室列表

可以查看会议室列表,根据名称、容纳人数、设备来搜索会议室:

# 提交预定申请

选择好会议室之后可以提交预定申请:

填入预定时间、备注之后,可以提交预定申请:

然后在预定历史里就可以看到这次预定。

当然,你可以可以取消预定:

这样该预定记录就会回到已解除状态。

# 管理员

接下来我们进入管理员界面:

登录和修改密码和普通用户差不多。

我们来测试下各种管理功能:

# 用户管理

进入 frontend_admin 项目,跑起来:

npm run start
1

然后登录下:

可以按照用户名、昵称、邮箱来搜索用户:

(这个冻结功能目前没啥用,可以去掉)

# 会议室管理

可以按照名称、人数、设备来搜索会议室:

可以添加会议室:

之后在用户端这边也可以看到这个会议室了:

当然,也可以更新信息和删除:

# 预定管理

预定管理可以按照预定人、会议室名称、预定时间、位置等来搜索预定申请:

比如我们在用户端申请一个:

这时候管理端就可以看到这个申请了:

点击通过,然后在用户端就可以看到审批通过了:

这时候该会议室该时间段就不能再被预定:

# 统计

这个模块就是可以查看哪些会议室在过去一段时间内被预定的频率高,哪些用户使用会议室的频率高:

# 总结

我们按照最初的需求分析来过了一遍系统的功能。

我们首先测了注册、登录、修改密码、google 登录这些通用功能。

用户端可以搜索会议室、提交预定申请。

管理端可以审批预定申请,管理会议室、查看统计等。

整个流程是没问题的。

项目部署上线之后,就可以投入使用了。

编辑 (opens new window)
上次更新: 2025/10/27 10:53:52
会议室预定系统:前端代码优化
会议室预定系统:项目总结

← 会议室预定系统:前端代码优化 会议室预定系统:项目总结→

最近更新
01
UNiAPP中使用虚拟列表
01-09
02
uni统计使用
11-12
03
原生三方SDK集成探索
11-12
更多文章>
Copyright © 2019-2026 Study | MIT License
  • 跟随系统
  • 浅色模式
  • 深色模式
  • 阅读模式