夜猫子的知识栈 夜猫子的知识栈
首页
  • 前端文章

    • JavaScript
  • 学习笔记

    • 《JavaScript教程》
    • 《Web Api》
    • 《ES6教程》
    • 《Vue》
    • 《React》
    • 《TypeScript》
    • 《Git》
    • 《Uniapp》
    • 小程序笔记
    • 《Electron》
    • JS设计模式总结
  • 《前端架构》

    • 《微前端》
    • 《权限控制》
    • monorepo
  • 全栈项目

    • 任务管理日历
    • 无代码平台
    • 图书管理系统
  • HTML
  • CSS
  • Nodejs
  • Midway
  • Nest
  • MySql
  • 其他
  • 技术文档
  • GitHub技巧
  • 博客搭建
  • Ajax
  • Vite
  • Vitest
  • Nuxt
  • UI库文章
  • Docker
  • 学习
  • 面试
  • 心情杂货
  • 实用技巧
  • 友情链接
收藏
  • 分类
  • 标签
  • 归档
GitHub (opens new window)

夜猫子

前端练习生
首页
  • 前端文章

    • JavaScript
  • 学习笔记

    • 《JavaScript教程》
    • 《Web Api》
    • 《ES6教程》
    • 《Vue》
    • 《React》
    • 《TypeScript》
    • 《Git》
    • 《Uniapp》
    • 小程序笔记
    • 《Electron》
    • JS设计模式总结
  • 《前端架构》

    • 《微前端》
    • 《权限控制》
    • monorepo
  • 全栈项目

    • 任务管理日历
    • 无代码平台
    • 图书管理系统
  • HTML
  • CSS
  • Nodejs
  • Midway
  • Nest
  • MySql
  • 其他
  • 技术文档
  • GitHub技巧
  • 博客搭建
  • Ajax
  • Vite
  • Vitest
  • Nuxt
  • UI库文章
  • Docker
  • 学习
  • 面试
  • 心情杂货
  • 实用技巧
  • 友情链接
收藏
  • 分类
  • 标签
  • 归档
GitHub (opens new window)
  • Node基础

  • 《MySQL》学习笔记

  • Midway

  • Nest

    • 开篇词
    • 学习理由
    • nest概念扫盲
    • 快速掌握 nestcli
    • 5种http数据传输方式
    • IoC 解决了什么痛点问题?
    • 如何调试 Nest 项目
    • Provider注入对象
    • 全局模块和生命周期
    • AOP 架构有什么好处?
    • 一网打尽 Nest 全部装饰器
    • Nest如何自定义装饰器
    • Metadata和Reflector
    • ExecutionContext切换上下文
    • Module和Provider的循环依赖处理
    • 如何创建动态模块
    • Nest和Express,fastify
    • Nest的Middleware
    • RxJS和Interceptor
    • 内置Pipe和自定义Pipe
    • ValidationPipe验证post请求参数
    • 如何自定义 Exception Filter
    • 图解串一串 Nest 核心概念
    • 接口如何实现多版本共存
    • Express如何使用multer实现文件上传
    • Nest使用multer实现文件上传
    • 图书管理系统
    • 大文件分片上传
    • 最完美的 OSS 上传方案
    • Nest里如何打印日志
    • 为什么Node里要用Winston打印日志
    • Nest 集成日志框架 Winston
    • 通过Desktop学Docker也太简单了
    • 你的第一个 Dockerfile
    • Nest 项目如何编写 Dockerfile
    • 提升 Dockerfile 水平的 5 个技巧
    • Docker 是怎么实现的
    • 为什么 Node 应用要用 PM2 来跑?
    • 快速入门 MySQL
    • SQL 查询语句的所有语法和函数
    • 一对一、join 查询、级联方式
    • 一对多、多对多关系的表设计
    • 子查询和 EXISTS
    • SQL 综合练习
    • MySQL 的事务和隔离级别
    • MySQL 的视图、存储过程和函数
    • Node 操作 MySQL 的两种方式
    • 快速掌握 TypeORM
    • TypeORM 一对一的映射和关联 CRUD
    • TypeORM 一对多的映射和关联 CRUD
    • TypeORM 多对多的映射和关联 CRUD
    • 在 Nest 里集成 TypeORM
    • TypeORM保存任意层级的关系
    • 生产环境为什么用TypeORM的migration迁移功能
    • Nest 项目里如何使用 TypeORM 迁移
    • 如何动态读取不同环境的配置?
    • 快速入门 Redis
    • 在 Nest 里操作 Redis
    • 为什么不用 cache-manager 操作 Redis
    • 两种登录状态保存方式:JWT、Session
    • Nest 里实现 Session 和 JWT
    • MySQL + TypeORM + JWT 实现登录注册
    • 基于 ACL 实现权限控制
    • 基于 RBAC 实现权限控制
    • access_token和refresh_token实现无感登录
    • 单token无限续期实现登录无感刷新
    • 使用 passport 做身份认证
    • passport 实现 GitHub 三方账号登录
    • passport 实现 Google 三方账号登录
    • 为什么要使用 Docker Compose ?
    • Docker 容器通信的最简单方式:桥接网络
    • Docker 支持重启策略,是否还需要 PM2
    • 快速掌握 Nginx 的 2 大核心用法
    • 基于 Nginx 实现灰度系统
    • 基于 Redis 实现分布式 session
    • Redis + 高德地图,实现附近的充电宝
    • 用 Swagger 自动生成 api 文档
    • 如何灵活创建 DTO
    • class- validator 的内置装饰器,如何自定义装饰器
    • 序列化 Entity,你不需要 VO 对象
    • 手写序列化 Entity 的拦截器
    • 使用 compodoc 生成文档
    • Node 如何发邮件?
    • 实现基于邮箱验证码的登录
    • 基于 sharp 实现 gif 压缩工具
    • 大文件如何实现流式下载?
    • Puppeteer 实现爬虫,爬取 BOSS 直聘全部前端岗位
    • 实现扫二维码登录
    • Nest 的 REPL 模式
    • 实现 Excel 导入导出
    • 如何用代码动态生成 PPT
    • 如何拿到服务器 CPU、内存、磁盘状态
    • Nest 如何实现国际化?
    • 会议室预订系统:需求分析和原型图
    • 会议室预订系统:技术方案和数据库设计
    • 会议室预订系统:用户管理模块--用户注册
    • 会议室预订系统:用户管理模块--配置抽离、登录认证鉴权
    • 会议室预订系统:用户管理模块-- interceptor、修改信息接口
    • 会议室预订系统:用户管理模块--用户列表和分页查询
    • 会议室预订系统:用户管理模块-- swagger 接口文档
    • 会议室预订系统:用户管理模块-- 用户端登录注册页面
    • 会议室预订系统:用户管理模块-- 用户端信息修改页面
    • 会议室预订系统:用户管理模块-- 头像上传
    • 会议室预订系统:用户管理模块-- 管理端用户列表页面
    • 会议室预订系统:用户管理模块-- 管理端信息修改页面
    • 会议室预订系统:会议室管理模块-后端开发
    • 会议室预订系统:会议室管理模块-管理端前端开发
    • 会议室预订系统:会议室管理模块-用户端前端开发
    • 会议室预订系统:预定管理模块-后端开发
      • 总结
    • 会议室预订系统:预定管理模块-管理端前端开发
    • 会议室预订系统:预定管理模块-用户端前端开发
    • 会议室预订系统:统计管理模块-后端开发
    • 会议室预订系统:统计管理模块-前端开发
    • 会议室预订系统:后端项目部署到阿里云
    • 会议室预订系统:前端项目部署到阿里云
    • 会议室预定系统:用 migration 初始化表和数据
    • 会议室预定系统:文件上传 OSS
    • 会议室预定系统:Google 账号登录后端开发
    • 会议室预定系统:Google 账号登录前端开发
    • 会议室预定系统:后端代码优化
    • 会议室预定系统:集成日志框架 winston
    • 会议室预定系统:前端代码优化
    • 会议室预定系统:全部功能测试
    • 会议室预定系统:项目总结
    • Nest 如何创建微服务?
    • Nest 的 Monorepo 和 Library
    • 用 Etcd 实现微服务配置中心和注册中心
    • Nest 集成 Etcd 做注册中心、配置中心
    • 用 Nacos 实现微服务配置中心和注册中心
    • 基于 gRPC 实现跨语言的微服务通信
    • 快速入门 ORM 框架 Prisma
    • Prisma 的全部命令
    • Prisma 的全部 schema 语法
    • Primsa Client 单表 CRUD 的全部 api
    • Prisma Client 多表 CRUD 的全部 api
    • 在 Nest 里集成 Prisma
    • 为什么前端监控系统要用 RabbitMQ?
    • 基于 Redis 实现关注关系
    • 基于 Redis 实现各种排行榜(周榜、月榜、年榜)
    • 考试系统:需求分析
    • 考试系统:技术方案和数据库设计
    • 考试系统:微服务、Lib 拆分
    • 考试系统;用户注册
    • 考试系统:用户登录、修改密码
    • 考试系统:考试微服务
    • 考试系统:登录、注册页面
    • 考试系统:修改密码、试卷列表页面
    • 考试系统:新增试卷、回收站
    • 考试系统:试卷编辑器
    • 考试系统:试卷回显、预览、保存
    • 考试系统:答卷微服务
    • 考试系统:答题页面
    • 考试系统:自动判卷
    • 考试系统:分析微服务、排行榜页面
    • 考试系统:整体测试
    • 考试系统:项目总结
    • 用 Node.js 手写 WebSocket 协议
    • Nest 开发 WebSocket 服务
    • 基于 Socket.io 的 room 实现群聊
    • 聊天室:需求分析和原型图
    • 聊天室:技术选型和数据库设计
    • 聊天室:用户注册
    • 聊天室:用户登录
    • 聊天室:修改密码、修改信息
    • 聊天室:好友列表、发送好友申请
    • 聊天室:创建聊天室、加入群聊
    • 聊天室:登录、注册页面开发
    • 聊天室:修改密码、信息页面开发
    • 聊天室:头像上传
    • 聊天室:好友∕群聊列表页面
    • 聊天室:添加好友弹窗、通知页面
    • 聊天室:聊天功能后端开发
    • 聊天室:聊天功能前端开发
    • 聊天室:一对一聊天
    • 聊天室:创建群聊、进入群聊
    • 聊天室:发送表情、图片、文件
    • 聊天室:收藏
    • 聊天室:全部功能测试
    • 聊天室:项目总结
    • MongoDB 快速入门
    • 使用 mongoose 操作 MongoDB 数据库
    • GraphQL 快速入门
    • Nest 开发 GraphQL 服务:实现 CRUD
    • GraphQL + Primsa + React 实现 TodoList
    • 如何调试 Nest 源码?
  • 其他

  • 服务端
  • Nest
神说要有光
2025-03-10
目录

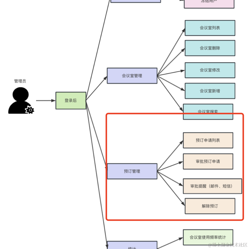
会议室预订系统:预定管理模块-后端开发

这节我们来实现预定管理模块的后端。

涉及到这些接口:

接口路径 请求方式 描述
/booking/list GET 预订列表
/booking/approve POST 审批预订申请
/booking/add POST 申请预订
/booking/apply/:id GET 通过预订
/booking/reject/:id GET 取消预订
/booking/unbind/:id GET 解除预订
/booking/history GET 预订历史
/booking/urge GET 催办

我们来写一下。

先创建 Booking 的 entity。

在后端项目下创建一个 meeting-room 模块:

nest g resource booking
1

然后修改 booking.entity.ts

根据当时设计的表来写:

字段名 数据类型 描述
id INT 预订ID
user_id INT 预订用户ID
room_id INT 会议室ID
start_time DATETIME 会议开始时间
end_time DATETIME 会议结束时间
status VARCHAR(20) 状态(申请中、审批通过、审批驳回、已解除)
note VARCHAR(100) 备注
create_time DATETIME 创建时间
update_time DATETIME 更新时间
import { MeetingRoom } from "src/meeting-room/entities/meeting-room.entity";
import { User } from "src/user/entities/user.entity";
import { Column, CreateDateColumn, Entity, JoinColumn, ManyToOne, PrimaryGeneratedColumn, UpdateDateColumn } from "typeorm";

@Entity()
export class Booking {

    @PrimaryGeneratedColumn()
    id: number;

    @Column({
        comment: '会议开始时间'
    })
    startTime: Date;

    @Column({
        comment: '会议结束时间'
    })
    endTime: Date;

    @Column({
        length: 20,
        comment: '状态(申请中、审批通过、审批驳回、已解除)',
        default: '申请中'
    })
    status: string;

    @Column({
        length: 100,
        comment: '备注',
        default: ''
    })
    note: string;

    @ManyToOne(() => User)
    user: User;

    @ManyToOne(() => MeetingRoom)
    room: MeetingRoom;

    @CreateDateColumn({
        comment: '创建时间'
    })
    createTime: Date;

    @UpdateDateColumn({
        comment: '更新时间'
    })
    updateTime: Date;
}
1
2
3
4
5
6
7
8
9
10
11
12
13
14
15
16
17
18
19
20
21
22
23
24
25
26
27
28
29
30
31
32
33
34
35
36
37
38
39
40
41
42
43
44
45
46
47
48
49
50

这里 Booking 和 User、MeetingRoom 是多对一的关系:

我们在 entities 引入:

typeorm 会自动建表和创建外键:

在 mysql workbench 里可以看到这个表:

这两个外键都是 restrict 的约束:

restrict 是只有从表没有相关记录,才可以删除主表记录。

但我们会议室是支持删除的,怎么办呢?

可以在删除失败时提示有预定记录,然后手动取消预订后再删除。

这个后面再处理。

我们先插入一些数据:

在 BookingService 增加一个 initData 方法:

@InjectEntityManager()
private entityManager: EntityManager;

async initData() {
    const user1 = await this.entityManager.findOneBy(User, {
      id: 1
    });
    const user2 = await this.entityManager.findOneBy(User, {
      id: 2
    });

    const room1 = await this.entityManager.findOneBy(MeetingRoom, {
      id: 3
    });
    const room2 = await await this.entityManager.findOneBy(MeetingRoom, {
      id: 6
    });

    const booking1 = new Booking();
    booking1.room = room1;
    booking1.user = user1;
    booking1.startTime = new Date();
    booking1.endTime = new Date(Date.now() + 1000 * 60 * 60);

    await this.entityManager.save(Booking, booking1);

    const booking2 = new Booking();
    booking2.room = room2;
    booking2.user = user2;
    booking2.startTime = new Date();
    booking2.endTime = new Date(Date.now() + 1000 * 60 * 60);

    await this.entityManager.save(Booking, booking2);

    const booking3 = new Booking();
    booking3.room = room1;
    booking3.user = user2;
    booking3.startTime = new Date();
    booking3.endTime = new Date(Date.now() + 1000 * 60 * 60);

    await this.entityManager.save(Booking, booking3);

    const booking4 = new Booking();
    booking4.room = room2;
    booking4.user = user1;
    booking4.startTime = new Date();
    booking4.endTime = new Date(Date.now() + 1000 * 60 * 60);

    await this.entityManager.save(Booking, booking4);
}
1
2
3
4
5
6
7
8
9
10
11
12
13
14
15
16
17
18
19
20
21
22
23
24
25
26
27
28
29
30
31
32
33
34
35
36
37
38
39
40
41
42
43
44
45
46
47
48
49
50

我们先查询出 2 个 User ,2 个 MeetingRoom,然后创建 4 个 Booking。

用 save 把 4 条记录保存到数据库。

用 repl 的方式跑起来:

npm run repl
1

调用 initData 方法:

await get(BookingService).initData()
1

会有一系列 insert 语句:

在数据库的 booking 表可以看到插入了 4 条记录:

然后来写 booking 模块的接口:

首先是 list 接口。

它支持根据条件搜索,并且可以分页:

我们来写一下:

@Get('list')
async list(
    @Query('pageNo', new DefaultValuePipe(1), generateParseIntPipe('pageNo')) pageNo: number,
    @Query('pageSize', new DefaultValuePipe(10), generateParseIntPipe('pageSize')) pageSize: number,
    @Query('username') username: string,
    @Query('meetingRoomName') meetingRoomName: string,
    @Query('meetingRoomPosition') meetingRoomPosition: string,
    @Query('bookingTimeRangeStart') bookingTimeRangeStart: number,
    @Query('bookingTimeRangeEnd') bookingTimeRangeEnd: number,
) {
    return this.bookingService.find(pageNo, pageSize, username, meetingRoomName, meetingRoomPosition, bookingTimeRangeStart, bookingTimeRangeEnd);
}
1
2
3
4
5
6
7
8
9
10
11
12

这种列表接口我们写过,就是传入分页参数、搜索参数,然后在 service 里把它们查出来返回。

这里的时间用 number 来接收。

我们去 BookingService 里实现下这个方法:

async find(pageNo: number, pageSize: number, username: string, meetingRoomName: string, meetingRoomPosition: string, bookingTimeRangeStart: number, bookingTimeRangeEnd: number ) {
    const skipCount = (pageNo - 1) * pageSize;

    const [bookings, totalCount] = await this.entityManager.findAndCount(Booking, {
      where: {
        user: {
          username: Like(`%${username}%`)
        },
        room: {
          name: Like(`%${meetingRoomName}%`),
          location: Like(`%${meetingRoomPosition}%`)
        },
        startTime: Between(new Date(bookingTimeRangeStart), new Date(bookingTimeRangeEnd))
      },
      relations: {
        user: true,
        room: true,
      },
      skip: skipCount,
      take: pageSize
    });

    return {
      bookings,
      totalCount
    }
}
1
2
3
4
5
6
7
8
9
10
11
12
13
14
15
16
17
18
19
20
21
22
23
24
25
26
27

很容易看懂,就是接个 where 条件,还有分页。

要注意下日期的范围查询使用 between and 语法,这里使用 Between 操作符。

先测试下。

停掉服务,我们用 repl 的方式测:

npm run repl
1

先看下有啥数据:

然后测试下:

在 repl 拿到两个时间戳:

new Date('2023-09-29').getTime()
1
new Date('2023-09-30').getTime()
1

调用下这个方法:

await get(BookingService).find(1, 10, 'guang', '天王', '三层', 1695945600000, 1696032000000)
1

打印了一堆 sql,下面有查询的结果:

查询出来的是 id 为 1 和 3 的记录。

因为条件是 user.name 包含 guang:

room.name 包含天王:

所以查出这两条是对的:

查询逻辑写完了,我们还得优化下。

因为这些参数是可选的,我们要处理下没有传入的情况:

async find(pageNo: number, pageSize: number, username: string, meetingRoomName: string, meetingRoomPosition: string, bookingTimeRangeStart: number, bookingTimeRangeEnd: number ) {
    const skipCount = (pageNo - 1) * pageSize;

    const condition: Record<string, any> = {};

    if(username) {
      condition.user = {
        username: Like(`%${username}%`)
      }
    }

    if(meetingRoomName) {
      condition.room =  {
        name: Like(`%${meetingRoomName}%`)
      }
    }

    if(meetingRoomPosition) {
      if (!condition.room) {
        condition.room = {}
      }
      condition.room.location = Like(`%${meetingRoomPosition}%`)
    }

    if(bookingTimeRangeStart) {
      if(!bookingTimeRangeEnd) {
        bookingTimeRangeEnd = bookingTimeRangeStart + 60 * 60 * 1000
      }
      condition.startTime = Between(new Date(bookingTimeRangeStart), new Date(bookingTimeRangeEnd))
    }

    const [bookings, totalCount] = await this.entityManager.findAndCount(Booking, {
      where: condition,
      relations: {
        user: true,
        room: true,
      },
      skip: skipCount,
      take: pageSize
    });

    return {
      bookings,
      totalCount
    }
}
1
2
3
4
5
6
7
8
9
10
11
12
13
14
15
16
17
18
19
20
21
22
23
24
25
26
27
28
29
30
31
32
33
34
35
36
37
38
39
40
41
42
43
44
45
46

就是如果传入了,就加到 condition 上。

其中,如果 endTime 没传入,那就用 startTime + 一小时 来搜索。

此外,这里查询出来 user 信息是包含密码的,其实应该把它去掉:

可以在这里指定 select 的字段:

但这样有点麻烦。

我们直接查出来之后把它删掉就好了:

bookings.map(item => {
    delete item.user.password;
    return item;
})
1
2
3
4

把 repl 停掉,把服务跑起来:

npm run start:dev
1

我们在 postman 里测试下:

http://localhost:3005/booking/list?meetingRoomName=天王&username=guang
1

没啥问题。

接下来是申请预定的接口

接口路径 请求方式 描述
/booking/list GET 预订列表
/booking/add POST 申请预订

在 BookingController 添加一个接口:

@Post('add')
@RequireLogin()
async add(@Body() booking: CreateBookingDto, @UserInfo('userId') userId: number) {
    await this.bookingService.add(booking, userId);
    return 'success'
}
1
2
3
4
5
6

这里需要用 @UserInfo 拿到 userId。

从 request.user 拿到 userId 的信息,需要登录,所以添加 @RequireLogin 装饰器。

因为我们在 LoginGuard 里做了判断,只有有这个装饰器的 handler 才会从 header 中解析出用户信息放在 reqeust.user 上:

创建用到的 dto:

import { IsNotEmpty, IsNumber } from "class-validator";

export class CreateBookingDto {
    @IsNotEmpty({ message: '会议室名称不能为空'})
    @IsNumber()
    meetingRoomId: number;

    @IsNotEmpty({ message: '开始时间不能为空' })
    @IsNumber()
    startTime: number;

    @IsNotEmpty({ message: '结束时间不能为空' })
    @IsNumber()
    endTime: number;

    note: string;
}
1
2
3
4
5
6
7
8
9
10
11
12
13
14
15
16
17

然后在 BookingService 实现下 add 方法:

async add(bookingDto: CreateBookingDto, userId: number) {
    const meetingRoom = await this.entityManager.findOneBy(MeetingRoom, {
      id: bookingDto.meetingRoomId
    });

    if(!meetingRoom) {
      throw new BadRequestException('会议室不存在');
    }

    const user = await this.entityManager.findOneBy(User, {
      id: userId
    });

    const booking = new Booking();
    booking.room = meetingRoom;
    booking.user = user;
    booking.startTime = new Date(bookingDto.startTime);
    booking.endTime = new Date(bookingDto.endTime);

    await this.entityManager.save(Booking, booking);
}
1
2
3
4
5
6
7
8
9
10
11
12
13
14
15
16
17
18
19
20
21

就是根据 id 查询出 meeetingRoom 和 user,然后创建 booking,保存。

测试下:

先登录拿到 token:

带在 Aothrization 的 header 上访问 add 接口:

{
    "meetingRoomId": 3,
    "startTime": 1703986859333,
    "endTime": 1703987859333
}
1
2
3
4
5

在 mysql workbench 查询下,可以看到记录成功插入了:

当然,现在的接口还是有问题的,我们得限制下,同一个会议室一段时间内只能被预定一次。

那怎么保证预定的时间不会冲突呢?

其实一般的会议室预订系统都是这样做的:

在右边列出来会议室在一天之内哪些时间可用,哪些时间被预定了。

然后只能在没有被预定的时间内选择。

这里我们就简化一下,查询下已经预定的记录里有没有包含这段时间的就好了。

async add(bookingDto: CreateBookingDto, userId: number) {
    const meetingRoom = await this.entityManager.findOneBy(MeetingRoom, {
      id: bookingDto.meetingRoomId
    });

    if(!meetingRoom) {
      throw new BadRequestException('会议室不存在');
    }

    const user = await this.entityManager.findOneBy(User, {
      id: userId
    });

    const booking = new Booking();
    booking.room = meetingRoom;
    booking.user = user;
    booking.startTime = new Date(bookingDto.startTime);
    booking.endTime = new Date(bookingDto.endTime);

    const res = await this.entityManager.findOneBy(Booking, {
      room: {
        id: meetingRoom.id
      },
      startTime: LessThanOrEqual(booking.startTime),
      endTime: MoreThanOrEqual(booking.endTime)
    });

    if(res) {
      throw new BadRequestException('该时间段已被预定');
    }
    
    await this.entityManager.save(Booking, booking);
  }
1
2
3
4
5
6
7
8
9
10
11
12
13
14
15
16
17
18
19
20
21
22
23
24
25
26
27
28
29
30
31
32
33

测试下:

{
    "meetingRoomId": 3,
    "startTime": 1703986959333,
    "endTime": 1703986859333
}
1
2
3
4
5

当预定一个已经被预定的时间段时,会提示已被预定。

然后继续写后面接口:

接口路径 请求方式 描述
/booking/list GET 预订列表
/booking/add POST 申请预订
/booking/apply/:id GET 通过预订
/booking/reject/:id GET 取消预订
/booking/unbind/:id GET 解除预订

接下来写修改预定状态的这三个接口。

状态有这 4 种:

在 BookingController 添加三个路由:

@Get("apply/:id")
async apply(@Param('id') id: number) {
    return this.bookingService.apply(id);
}

@Get("reject/:id")
async reject(@Param('id') id: number) {
    return this.bookingService.reject(id);
}

@Get("unbind/:id")
async unbind(@Param('id') id: number) {
    return this.bookingService.unbind(id);
}
1
2
3
4
5
6
7
8
9
10
11
12
13
14

然后在 BookingService 里实现这三个方法:

async apply(id: number) {
    await this.entityManager.update(Booking, {
      id
    }, {
      status: '审批通过'      
    });
    return 'success'
}

async reject(id: number) {
    await this.entityManager.update(Booking, {
      id
    }, {
      status: '审批驳回'      
    });
    return 'success'
}

async unbind(id: number) {
    await this.entityManager.update(Booking, {
      id
    }, {
      status: '已解除'      
    });
    return 'success'
}
1
2
3
4
5
6
7
8
9
10
11
12
13
14
15
16
17
18
19
20
21
22
23
24
25
26

postman 里测试下:

http://localhost:3005/booking/apply/1
1

http://localhost:3005/booking/reject/2
1

http://localhost:3005/booking/reject/3
1

在 mysql workbench 里可以看到状态成功被修改了:

接下来是催办的接口:

接口路径 请求方式 描述
/booking/list GET 预订列表
/booking/apply/:id GET 通过预订
/booking/reject/:id GET 取消预订
/booking/unbind/:id GET 解除预订
/booking/urge GET 催办

按当时的设计,催办要发送邮件和短信,不过我们没买短信服务,这里就发邮件好了。

但也不是每次催办都会发邮件,我们在 redis 里加个标识,半小时内只发一次邮件。

我们在 BookingController 添加一个 urge 接口:

@Get('urge/:id')
async urge(@Param('id') id: number) {
    return this.bookingService.urge(id);
}
1
2
3
4

然后在 BookingService 添加实现逻辑:

@Inject(RedisService)
private redisService: RedisService;

@Inject(EmailService)
private emailService: EmailService;

async urge(id: number) {
    const flag = await this.redisService.get('urge_' + id);

    if(flag) {
      return '半小时内只能催办一次,请耐心等待';
    }

    let email = await this.redisService.get('admin_email');

    if(!email) { 
      const admin = await this.entityManager.findOne(User, {
        select: {
          email: true
        },
        where: {
          isAdmin: true
        }
      });

      email = admin.email

      this.redisService.set('admin_email', admin.email);
    }

    this.emailService.sendMail({
      to: email,
      subject: '预定申请催办提醒',
      html: `id 为 ${id} 的预定申请正在等待审批`
    });
    
    this.redisService.set('urge_' + id, 1, 60 * 30);
}
1
2
3
4
5
6
7
8
9
10
11
12
13
14
15
16
17
18
19
20
21
22
23
24
25
26
27
28
29
30
31
32
33
34
35
36
37
38

我们注入了 EmailService 和 RedisService。

先用 redisService 查询 flag,查到的话就提醒半小时内只能催办一次。

然后用 redisService 查询 admin 的邮箱,没查到的话到数据库查,然后存到 redis。

之后发催办邮件,并且在 redis 里存一个 30 分钟的 flag。

测试下:

第一次催办,管理员会收到邮件:

第二次催办,会提示半小时只能催办一次:

在 RedisInsight 里可以看到这两个 key:

这样,催办接口就完成了。

当然,这里最好是在邮件里带一个具体的链接,点击可以直接打开对应的页面来处理申请。

等后面写完这个页面再改。

案例代码上传了小册仓库 (opens new window)

# 总结

这节我们完成了预定管理模块的后端代码,包括列表、添加预定、审批、催办等。

后端代码完成了,下节我们来写前端部分的代码。

编辑 (opens new window)
上次更新: 2025/10/27 10:53:52
会议室预订系统:会议室管理模块-用户端前端开发
会议室预订系统:预定管理模块-管理端前端开发

← 会议室预订系统:会议室管理模块-用户端前端开发 会议室预订系统:预定管理模块-管理端前端开发→

最近更新
01
UNiAPP中使用虚拟列表
01-09
02
uni统计使用
11-12
03
原生三方SDK集成探索
11-12
更多文章>
Copyright © 2019-2026 Study | MIT License
  • 跟随系统
  • 浅色模式
  • 深色模式
  • 阅读模式