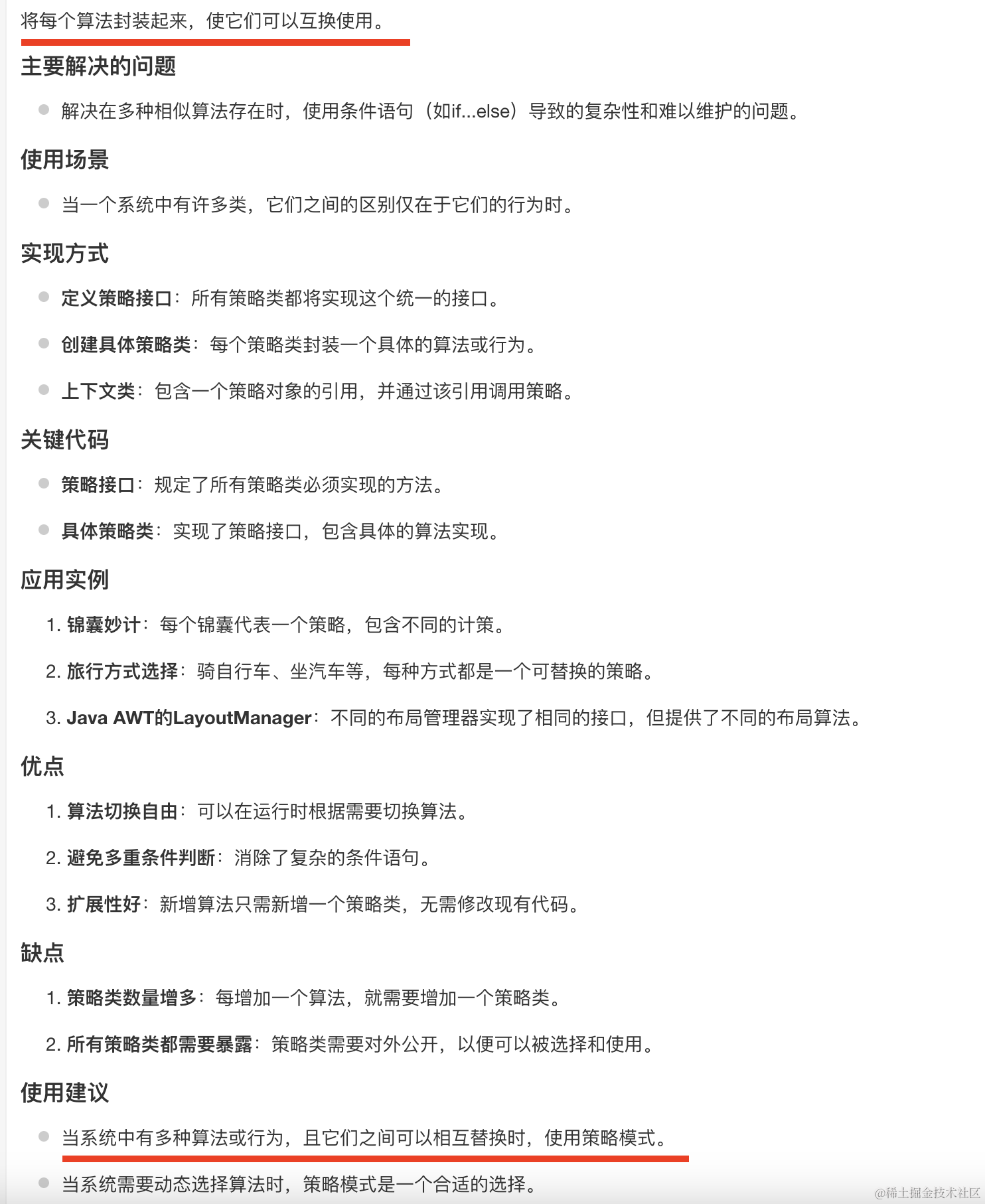
# 策略模式
我们实现过登录和身份认证,登录的时候基于用户名密码,后续基于 jwt。
像这种身份认证逻辑其实很通用,每个项目都会有,自然可以抽取成一个库。
先不看第三方库是怎么做的,思考下,如果让你做一个身份认证的库,你会怎么设计呢?
首先,身份认证有多种方式,比如用户名密码、jwt、google 登录、github 登录等。
这多种方式都可以实现身份认证,那我们就可以用策略模式把它们封装成一个个策略类(Strategy)。
简单看下策略模式的介绍:

其实它就是实现了一个接口的多个类,这些类可以相互替换。
这里我们就可以用策略模式来做。
然后每个策略类里封装什么呢?
其实不同的认证方式虽然逻辑不同,但做的事情很类似:
- 用户名密码登录就是从 request 的 body 里取出 username、password 来认证。
- jwt 是从 request 的 Authorization 的 header 取出 token 来认证。
不同策略都会从 request 中取出一些东西来认证,如果认证就在 request.user 上存放认证后的 user 信息,这就是它们的共同点。
比如身份认证库 passport 的两种策略:


可以看到,不管是用户名密码的身份认证,还是 jwt 的身份认证,都会从 request 的 body 或者 header 中取出一些信息来,然后认证通过之后返回 user 的信息,passport 会设置到 request.user 上。
这个封装思路你理解了,那 passport 这个库也就差不多掌握了。
# 然后我们在 nest 里用一下 passport 这个库:
nest new nest-passport

# 进入项目,安装 passport:
npm install --save @nestjs/passport passport
然后我们首先实现用户名密码的认证。
# 这用到 passport-local 的策略,安装下:
npm install --save passport-local
npm install --save-dev @types/passport-local
2
# 然后创建一个认证模块:
nest g module auth
nest g service auth --no-spec
2
添加用户名密码认证的策略:
import { Strategy } from 'passport-local';
import { PassportStrategy } from '@nestjs/passport';
import { Injectable, UnauthorizedException } from '@nestjs/common';
import { AuthService } from './auth.service';
@Injectable()
export class LocalStrategy extends PassportStrategy(Strategy) {
constructor(private authService: AuthService) {
super();
}
async validate(username: string, password: string) {
const user = await this.authService.validateUser(username, password);
return user;
}
}
2
3
4
5
6
7
8
9
10
11
12
13
14
15
16
在 AuthModule 引入下:

这个 LocalStrategy 的逻辑就像前面分析的:
从 reqeust 的 body 中取出 username 和 password 交给你去认证,认证过了之后返回 user,它会把 user 放到 request.user 上,如果认证不通过,就抛异常,由 exception filter 处理。
我们在 AuthService 里实现这个 validateUser 方法:
import { Inject, Injectable, UnauthorizedException } from '@nestjs/common';
import { UserService } from 'src/user/user.service';
@Injectable()
export class AuthService {
@Inject()
private userService: UserService;
async validateUser(username: string, pass: string) {
const user = await this.userService.findOne(username);
if(!user) {
throw new UnauthorizedException('用户不存在');
}
if(user.password !== pass) {
throw new UnauthorizedException('密码错误');
}
const { password, ...result } = user;
return result;
}
}
2
3
4
5
6
7
8
9
10
11
12
13
14
15
16
17
18
19
20
21
22
23
AuthService 里根据用户名密码去校验,但是查询用户的逻辑应该在 UserModule 里,我们写一下:
nest g module user
nest g service user --no-spec
2
UserService:
import { Injectable } from '@nestjs/common';
@Injectable()
export class UserService {
private readonly users = [
{
userId: 1,
username: '神说要有光',
password: 'guang',
},
{
userId: 2,
username: '东东东',
password: 'dong',
},
];
async findOne(username: string) {
return this.users.find(user => user.username === username);
}
}
2
3
4
5
6
7
8
9
10
11
12
13
14
15
16
17
18
19
20
21
在 UserModule 里导出 UserService:

然后在 AuthModule 里引入下:

这样,passport 的流程就完成了,它会从 request 中取出 body 的 username 和 password 交给我们的 validate 方法去认证,认证完会返回 user 信息,放到 request.user 上。
# 那怎么应用这个策略呢?
很明显,这里适合用 Guard。
@nestjs/passport 已经做了封装了。
我们在 AppController 里加个 login 方法:
import { Controller, Get, Post, Req, UseGuards } from '@nestjs/common';
import { AppService } from './app.service';
import { AuthGuard } from '@nestjs/passport';
import { Request } from 'express';
@Controller()
export class AppController {
constructor(private readonly appService: AppService) {}
@UseGuards(AuthGuard('local'))
@Post('login')
async login(@Req() req: Request) {
console.log(req.user);
return req.user;
}
@Get()
getHello(): string {
return this.appService.getHello();
}
}
2
3
4
5
6
7
8
9
10
11
12
13
14
15
16
17
18
19
20
21
把服务跑起来:
npm run start:dev

postman 里测试下:



这样,基于 passport 的登录就完成了。
不用我们自己从 request 取 body 中的 username 和 password,也不用我们把查询结果放到 request.user 上,更不用自己实现 Guard。
确实减少了不少代码。
# 接下来继续做 JWT 的认证:
登录的时候通过用户名、密码认证,这时候登录认证成功会返回 jwt,然后再次访问会在 Authorization 的 header 携带 jwt,然后通过 header 的 jwt 来认证。
这是一种新的认证方式,需要用新的策略。
我们首先在登录成功之后返回 jwt。
安装用到的包:
npm install --save @nestjs/jwt
在 AppModule 里引入下:

JwtModule.register({
secret: "guang"
}),
2
3
然后在 AppController 里 login 接口返回 jwt 的 token:

这里需要扩展下 express 的 request.user 的类型。
import { Controller, Get, Inject, Post, Req, UseGuards } from '@nestjs/common';
import { AppService } from './app.service';
import { AuthGuard } from '@nestjs/passport';
import { Request } from 'express';
import { JwtService } from '@nestjs/jwt';
interface JwtUserData {
userId: number;
username: string;
}
declare module 'express' {
interface Request {
user: JwtUserData
}
}
@Controller()
export class AppController {
constructor(private readonly appService: AppService) {}
@Inject()
jwtService: JwtService;
@UseGuards(AuthGuard('local'))
@Post('login')
async login(@Req() req: Request) {
console.log(req.user);
const token = this.jwtService.sign({
userId: req.user.userId,
username: req.user.username
}, {
expiresIn: '0.5h'
});
return {
token
}
}
@Get()
getHello(): string {
return this.appService.getHello();
}
}
2
3
4
5
6
7
8
9
10
11
12
13
14
15
16
17
18
19
20
21
22
23
24
25
26
27
28
29
30
31
32
33
34
35
36
37
38
39
40
41
42
43
44
45
46
试一下:

这样,登录之后返回 jwt 就完成了。
# 然后添加 jwt.strategy.ts
import { ExtractJwt, Strategy } from 'passport-jwt';
import { PassportStrategy } from '@nestjs/passport';
import { Injectable } from '@nestjs/common';
@Injectable()
export class JwtStrategy extends PassportStrategy(Strategy) {
constructor() {
super({
jwtFromRequest: ExtractJwt.fromAuthHeaderAsBearerToken(),
ignoreExpiration: false,
secretOrKey: 'guang',
});
}
async validate(payload: any) {
return { userId: payload.userId, username: payload.username };
}
}
2
3
4
5
6
7
8
9
10
11
12
13
14
15
16
17
18
指定从 request 的 header 里提取 token,然后取出 payload 之后会传入 validate 方法做验证,返回的值同样会设置到 request.user。
安装用到的包:
npm install --save passport-jwt
npm install --save-dev @types/passport-jwt
2
在 AuthModule 引入下:

在 AppController 里添加一个新的需要登录认证的接口:
@UseGuards(AuthGuard('jwt'))
@Get("list")
list(@Req() req: Request) {
console.log(req.user);
return ['111', '222', '333', '444', '555']
}
2
3
4
5
6
首先不带 token 访问下:

然后通过 Authorization 的 header 带上 Bearer xxx 的 token 访问下:


可以看到,jwt 的认证生效了。
对比下用 passport 和不用有啥区别呢?
不用我们自己从 request 的 header 里取 token 了,也不用自己从 token 提取的信息放到 request.user 里了,也不用自己写 Guard 了。
确实方便了很多。
这样,我们就用了两个 local 和 jwt 两个策略了。
其他策略也是类似的流程,从 request 取一些信息,交给 validate 方法去验证,返回 user 放到 request.user 里。
# 那如果我想对 Guard 的流程做一些扩展呢?
比如 jwt 的 Guard,现在需要在每个 controller 上手动应用,我想通过一个 @IsPublic 的装饰器来标识,如果有 @IsPublic 的装饰器就不需要身份认证,否则就需要。
这就需要继承 AuthGuard('jwt') 做一些扩展了:
首先,生成一个自定义装饰器:
nest g decorator is-public --flat --no-spec
它的实现就是给被装饰对象添加一个 metadata:
import { SetMetadata } from '@nestjs/common';
export const IS_PUBLIC_KEY = 'isPublic';
export const IsPublic = () => SetMetadata(IS_PUBLIC_KEY, true);
2
3
4
然后在 AppController 里加几个路由:
@IsPublic()
@Get('aaa')
aaa() {
return 'aaa';
}
@Get('bbb')
bbb() {
return 'bbb';
}
2
3
4
5
6
7
8
9
10
aaa 是 public 的,不需要身份认证,而 bbb 需要。
这时就需要对 AuthGuard('jwt') 做下扩展。
新建 auth/JwtAuthGuard.ts
import { ExecutionContext, Injectable } from "@nestjs/common";
import { Reflector } from "@nestjs/core";
import { AuthGuard } from "@nestjs/passport";
import { IS_PUBLIC_KEY } from "src/is-public.decorator";
@Injectable()
export class JwtAuthGuard extends AuthGuard('jwt') {
constructor(private reflector: Reflector) {
super();
}
canActivate(context: ExecutionContext) {
const isPublic = this.reflector.getAllAndOverride<boolean>(IS_PUBLIC_KEY, [
context.getHandler(),
context.getClass(),
]);
if (isPublic) {
return true;
}
return super.canActivate(context);
}
}
2
3
4
5
6
7
8
9
10
11
12
13
14
15
16
17
18
19
20
21
22
23
实现就是从目标 controller、handler 上取 public 的 meatadata,如果有就直接放行,否则才做认证。
然后在 AppModule 里注册为全局 Guard:

{
provide: APP_GUARD,
useClass: JwtAuthGuard
}
2
3
4
测试下:



没啥问题,这样,对 AuthGuard('jwt') 的扩展就完成了。
案例代码上传了小册仓库 (opens new window)
# 总结
之前我们都是自己实现身份认证,比如基于用户名密码的认证,基于 jwt 的认证,今天我们基于 passport 库来实现了一遍。
passport 把不同的认证逻辑封装成了不同 Strategy,每个 Stategy 都有 validate 方法来验证。
每个 Strategy 都是从 request 取出一些东西,交给 validate 方法验证,validate 方法返回 user 信息,自动放到 request.user 上。
并且 @nestjs/passport 提供了 Guard 可以直接用,如果你想扩展,继承 AuthGuard('xxx') 然后重写下 canActivate 方法就好了。
细想一下,你做各种认证的时候,是不是也在做同样的事情呢?
那既然每次都是做这些事情,那为啥不用 passport 库来简化呢?