夜猫子的知识栈 夜猫子的知识栈
首页
  • 前端文章

    • JavaScript
  • 学习笔记

    • 《JavaScript教程》
    • 《Web Api》
    • 《ES6教程》
    • 《Vue》
    • 《React》
    • 《TypeScript》
    • 《Git》
    • 《Uniapp》
    • 小程序笔记
    • 《Electron》
    • JS设计模式总结
  • 《前端架构》

    • 《微前端》
    • 《权限控制》
    • monorepo
  • 全栈项目

    • 任务管理日历
    • 无代码平台
    • 图书管理系统
  • HTML
  • CSS
  • Nodejs
  • Midway
  • Nest
  • MySql
  • 其他
  • 技术文档
  • GitHub技巧
  • 博客搭建
  • Ajax
  • Vite
  • Vitest
  • Nuxt
  • UI库文章
  • Docker
  • 学习
  • 面试
  • 心情杂货
  • 实用技巧
  • 友情链接
收藏
  • 分类
  • 标签
  • 归档
GitHub (opens new window)

夜猫子

前端练习生
首页
  • 前端文章

    • JavaScript
  • 学习笔记

    • 《JavaScript教程》
    • 《Web Api》
    • 《ES6教程》
    • 《Vue》
    • 《React》
    • 《TypeScript》
    • 《Git》
    • 《Uniapp》
    • 小程序笔记
    • 《Electron》
    • JS设计模式总结
  • 《前端架构》

    • 《微前端》
    • 《权限控制》
    • monorepo
  • 全栈项目

    • 任务管理日历
    • 无代码平台
    • 图书管理系统
  • HTML
  • CSS
  • Nodejs
  • Midway
  • Nest
  • MySql
  • 其他
  • 技术文档
  • GitHub技巧
  • 博客搭建
  • Ajax
  • Vite
  • Vitest
  • Nuxt
  • UI库文章
  • Docker
  • 学习
  • 面试
  • 心情杂货
  • 实用技巧
  • 友情链接
收藏
  • 分类
  • 标签
  • 归档
GitHub (opens new window)
  • Node基础

  • 《MySQL》学习笔记

  • Midway

  • Nest

    • 开篇词
    • 学习理由
    • nest概念扫盲
    • 快速掌握 nestcli
    • 5种http数据传输方式
    • IoC 解决了什么痛点问题?
    • 如何调试 Nest 项目
    • Provider注入对象
    • 全局模块和生命周期
    • AOP 架构有什么好处?
    • 一网打尽 Nest 全部装饰器
    • Nest如何自定义装饰器
    • Metadata和Reflector
    • ExecutionContext切换上下文
    • Module和Provider的循环依赖处理
    • 如何创建动态模块
    • Nest和Express,fastify
    • Nest的Middleware
    • RxJS和Interceptor
    • 内置Pipe和自定义Pipe
    • ValidationPipe验证post请求参数
    • 如何自定义 Exception Filter
    • 图解串一串 Nest 核心概念
    • 接口如何实现多版本共存
    • Express如何使用multer实现文件上传
    • Nest使用multer实现文件上传
    • 图书管理系统
    • 大文件分片上传
    • 最完美的 OSS 上传方案
    • Nest里如何打印日志
    • 为什么Node里要用Winston打印日志
    • Nest 集成日志框架 Winston
    • 通过Desktop学Docker也太简单了
    • 你的第一个 Dockerfile
    • Nest 项目如何编写 Dockerfile
    • 提升 Dockerfile 水平的 5 个技巧
    • Docker 是怎么实现的
    • 为什么 Node 应用要用 PM2 来跑?
    • 快速入门 MySQL
    • SQL 查询语句的所有语法和函数
    • 一对一、join 查询、级联方式
    • 一对多、多对多关系的表设计
    • 子查询和 EXISTS
    • SQL 综合练习
    • MySQL 的事务和隔离级别
    • MySQL 的视图、存储过程和函数
    • Node 操作 MySQL 的两种方式
    • 快速掌握 TypeORM
    • TypeORM 一对一的映射和关联 CRUD
    • TypeORM 一对多的映射和关联 CRUD
    • TypeORM 多对多的映射和关联 CRUD
    • 在 Nest 里集成 TypeORM
    • TypeORM保存任意层级的关系
    • 生产环境为什么用TypeORM的migration迁移功能
    • Nest 项目里如何使用 TypeORM 迁移
    • 如何动态读取不同环境的配置?
    • 快速入门 Redis
    • 在 Nest 里操作 Redis
    • 为什么不用 cache-manager 操作 Redis
    • 两种登录状态保存方式:JWT、Session
    • Nest 里实现 Session 和 JWT
    • MySQL + TypeORM + JWT 实现登录注册
    • 基于 ACL 实现权限控制
    • 基于 RBAC 实现权限控制
    • access_token和refresh_token实现无感登录
    • 单token无限续期实现登录无感刷新
    • 使用 passport 做身份认证
    • passport 实现 GitHub 三方账号登录
    • passport 实现 Google 三方账号登录
    • 为什么要使用 Docker Compose ?
    • Docker 容器通信的最简单方式:桥接网络
    • Docker 支持重启策略,是否还需要 PM2
    • 快速掌握 Nginx 的 2 大核心用法
    • 基于 Nginx 实现灰度系统
    • 基于 Redis 实现分布式 session
    • Redis + 高德地图,实现附近的充电宝
    • 用 Swagger 自动生成 api 文档
    • 如何灵活创建 DTO
    • class- validator 的内置装饰器,如何自定义装饰器
    • 序列化 Entity,你不需要 VO 对象
    • 手写序列化 Entity 的拦截器
    • 使用 compodoc 生成文档
    • Node 如何发邮件?
    • 实现基于邮箱验证码的登录
    • 基于 sharp 实现 gif 压缩工具
    • 大文件如何实现流式下载?
    • Puppeteer 实现爬虫,爬取 BOSS 直聘全部前端岗位
    • 实现扫二维码登录
    • Nest 的 REPL 模式
    • 实现 Excel 导入导出
    • 如何用代码动态生成 PPT
    • 如何拿到服务器 CPU、内存、磁盘状态
    • Nest 如何实现国际化?
    • 会议室预订系统:需求分析和原型图
    • 会议室预订系统:技术方案和数据库设计
    • 会议室预订系统:用户管理模块--用户注册
    • 会议室预订系统:用户管理模块--配置抽离、登录认证鉴权
    • 会议室预订系统:用户管理模块-- interceptor、修改信息接口
    • 会议室预订系统:用户管理模块--用户列表和分页查询
    • 会议室预订系统:用户管理模块-- swagger 接口文档
    • 会议室预订系统:用户管理模块-- 用户端登录注册页面
    • 会议室预订系统:用户管理模块-- 用户端信息修改页面
    • 会议室预订系统:用户管理模块-- 头像上传
    • 会议室预订系统:用户管理模块-- 管理端用户列表页面
    • 会议室预订系统:用户管理模块-- 管理端信息修改页面
    • 会议室预订系统:会议室管理模块-后端开发
      • 总结
    • 会议室预订系统:会议室管理模块-管理端前端开发
    • 会议室预订系统:会议室管理模块-用户端前端开发
    • 会议室预订系统:预定管理模块-后端开发
    • 会议室预订系统:预定管理模块-管理端前端开发
    • 会议室预订系统:预定管理模块-用户端前端开发
    • 会议室预订系统:统计管理模块-后端开发
    • 会议室预订系统:统计管理模块-前端开发
    • 会议室预订系统:后端项目部署到阿里云
    • 会议室预订系统:前端项目部署到阿里云
    • 会议室预定系统:用 migration 初始化表和数据
    • 会议室预定系统:文件上传 OSS
    • 会议室预定系统:Google 账号登录后端开发
    • 会议室预定系统:Google 账号登录前端开发
    • 会议室预定系统:后端代码优化
    • 会议室预定系统:集成日志框架 winston
    • 会议室预定系统:前端代码优化
    • 会议室预定系统:全部功能测试
    • 会议室预定系统:项目总结
    • Nest 如何创建微服务?
    • Nest 的 Monorepo 和 Library
    • 用 Etcd 实现微服务配置中心和注册中心
    • Nest 集成 Etcd 做注册中心、配置中心
    • 用 Nacos 实现微服务配置中心和注册中心
    • 基于 gRPC 实现跨语言的微服务通信
    • 快速入门 ORM 框架 Prisma
    • Prisma 的全部命令
    • Prisma 的全部 schema 语法
    • Primsa Client 单表 CRUD 的全部 api
    • Prisma Client 多表 CRUD 的全部 api
    • 在 Nest 里集成 Prisma
    • 为什么前端监控系统要用 RabbitMQ?
    • 基于 Redis 实现关注关系
    • 基于 Redis 实现各种排行榜(周榜、月榜、年榜)
    • 考试系统:需求分析
    • 考试系统:技术方案和数据库设计
    • 考试系统:微服务、Lib 拆分
    • 考试系统;用户注册
    • 考试系统:用户登录、修改密码
    • 考试系统:考试微服务
    • 考试系统:登录、注册页面
    • 考试系统:修改密码、试卷列表页面
    • 考试系统:新增试卷、回收站
    • 考试系统:试卷编辑器
    • 考试系统:试卷回显、预览、保存
    • 考试系统:答卷微服务
    • 考试系统:答题页面
    • 考试系统:自动判卷
    • 考试系统:分析微服务、排行榜页面
    • 考试系统:整体测试
    • 考试系统:项目总结
    • 用 Node.js 手写 WebSocket 协议
    • Nest 开发 WebSocket 服务
    • 基于 Socket.io 的 room 实现群聊
    • 聊天室:需求分析和原型图
    • 聊天室:技术选型和数据库设计
    • 聊天室:用户注册
    • 聊天室:用户登录
    • 聊天室:修改密码、修改信息
    • 聊天室:好友列表、发送好友申请
    • 聊天室:创建聊天室、加入群聊
    • 聊天室:登录、注册页面开发
    • 聊天室:修改密码、信息页面开发
    • 聊天室:头像上传
    • 聊天室:好友∕群聊列表页面
    • 聊天室:添加好友弹窗、通知页面
    • 聊天室:聊天功能后端开发
    • 聊天室:聊天功能前端开发
    • 聊天室:一对一聊天
    • 聊天室:创建群聊、进入群聊
    • 聊天室:发送表情、图片、文件
    • 聊天室:收藏
    • 聊天室:全部功能测试
    • 聊天室:项目总结
    • MongoDB 快速入门
    • 使用 mongoose 操作 MongoDB 数据库
    • GraphQL 快速入门
    • Nest 开发 GraphQL 服务:实现 CRUD
    • GraphQL + Primsa + React 实现 TodoList
    • 如何调试 Nest 源码?
  • 其他

  • 服务端
  • Nest
神说要有光
2025-03-10
目录

会议室预订系统:会议室管理模块-后端开发

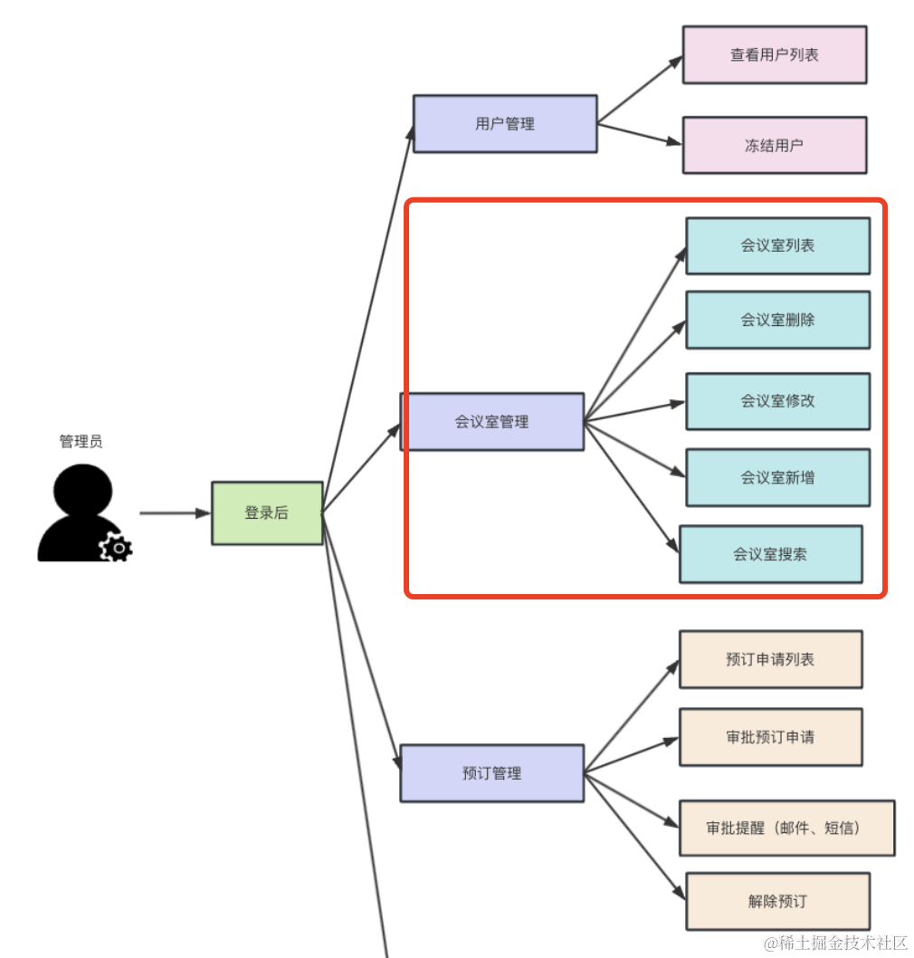
用户相关的功能,后端代码、用户端前端代码、管理端前端代码都写完了。

这节我们开始写下一个模块:会议室管理。

看下当时分析的需求:

以及我们分析出来的接口:

接口路径 请求方式 描述
/meeting_room/list GET 会议室列表
/meeting_room/delete/:id DELETE 会议室删除
/meeting_room/update/:id PUT 会议室更新
/meeting_room/create POST 会议室新增
/meeting_room/search GET 会议室搜索

一共 5 个接口。

在后端项目下创建一个 meeting-room 模块:

nest g resource meeting-room
1

修改下 meeting-room.entity.ts

import { Column, CreateDateColumn, Entity, PrimaryGeneratedColumn, UpdateDateColumn } from "typeorm";

@Entity()
export class MeetingRoom {
    
    @PrimaryGeneratedColumn({
        comment: '会议室ID'
    })
    id: number;

    @Column({
        length: 50,
        comment: '会议室名字'
    })
    name: string;

    @Column({
        comment: '会议室容量'
    })
    capacity: number;

    @Column({
        length: 50,
        comment: '会议室位置'
    })
    location: string;

    @Column({
        length: 50,
        comment: '设备',
        default: ''
    })
    equipment: string;

    @Column({
        length: 100,
        comment: '描述',
        default: ''
    })
    description: string;

    @Column({
        comment: '是否被预订',
        default: false
    })
    isBooked: boolean;

    @CreateDateColumn({
        comment: '创建时间'
    })
    createTime: Date;

    @UpdateDateColumn({
        comment: '更新时间'
    })
    updateTime: Date;
}
1
2
3
4
5
6
7
8
9
10
11
12
13
14
15
16
17
18
19
20
21
22
23
24
25
26
27
28
29
30
31
32
33
34
35
36
37
38
39
40
41
42
43
44
45
46
47
48
49
50
51
52
53
54
55
56
57

这个是根据当时我们的数据库设计来的:

字段名 数据类型 描述
id INT 会议室ID
name VARCHAR(50) 会议室名字
capacity INT 会议室容量
location VARCHAR(50) 会议室位置
equipment VARCHAR(50) 设备
description VARCHAR(100) 描述
is_booked BOOLEAN 是否被预订
create_time DATETIME 创建时间
update_time DATETIME 更新时间

在 entities 里引入下:

把服务跑起来:

npm run start:dev
1

会生成建表语句:

在 mysql workbench 里点击刷新就可以看到这个表:

点击第二个图标,查看表定义:

没啥问题。

然后我们先来初始化下数据:

在 MeetingRoomModule 引入 MeetingRoom 的 Repository:

@InjectRepository(MeetingRoom)
private repository: Repository<MeetingRoom>;

initData() {
}
1
2
3
4
5

然后来写初始化数据的逻辑:

initData() {
    const room1 = new MeetingRoom();
    room1.name = '木星';
    room1.capacity = 10;
    room1.equipment = '白板';
    room1.location = '一层西';

    const room2 = new MeetingRoom();
    room2.name = '金星';
    room2.capacity = 5;
    room2.equipment = '';
    room2.location = '二层东';

    const room3 = new MeetingRoom();
    room3.name = '天王星';
    room3.capacity = 30;
    room3.equipment = '白板,电视';
    room3.location = '三层东';

    this.repository.save([room1, room2, room3])
}
1
2
3
4
5
6
7
8
9
10
11
12
13
14
15
16
17
18
19
20
21

还需要像 user 模块那样,添加一个 init-data 的路由,浏览器访问么?

不用,可以用 repl 的模式来跑:

添加 src/repl.ts

import { repl } from '@nestjs/core';
import { AppModule } from './app.module';

async function bootstrap() {
    const replServer = await repl(AppModule);
    replServer.setupHistory(".nestjs_repl_history", (err) => {
        if (err) {
            console.error(err);
        }
    });
}
bootstrap();
1
2
3
4
5
6
7
8
9
10
11
12

然后在 package.json 里添加一个 scripts

"repl": "nest start --watch --entryFile repl",
1

把服务停掉,执行:

npm run repl
1

先查看下 MeetingRoomService 的方法:

methods(MeetingRoomService)
1

然后调用下:

get(MeetingRoomService).initData()
1

打印了 3 条 insert 语句,之后又把它 select 出来返回:

数据库里也可以看到插入的三条数据:

我们很多地方都是用的 repository.save,但如果你确定是 insert 或者 update 的时候,直接用 repository.insert 或者 repository.update 更好。

先 truncate table 清空数据:

刷新可以看到,确实清空了:

把 save 换成 insert:

重新跑一下:

get(MeetingRoomService).initData()
1

现在是批量插入了 3 条数据。

所以说确定是 insert 的时候 用 insert 比用 save 更好,能够批量插入数据。

同理,确定是 update 的时候,也不要用 save,因为它会先 select 一次,再确定是 udpate 还是 insert。

然后我们写一下 CRUD 的接口:

接口路径 请求方式 描述
/meeting_room/list GET 会议室列表
/meeting_room/delete/:id DELETE 会议室删除
/meeting_room/update/:id PUT 会议室更新
/meeting_room/create POST 会议室新增
/meeting_room/search GET 会议室搜索

在 MeetingRoomtController 增加一个 list 接口:

import { Controller, Get, Post, Body, Patch, Param, Delete, Query, DefaultValuePipe } from '@nestjs/common';
import { MeetingRoomService } from './meeting-room.service';
import { generateParseIntPipe } from 'src/utils';

@Controller('meeting-room')
export class MeetingRoomController {
  constructor(private readonly meetingRoomService: MeetingRoomService) {}

  @Get('list')
  async list(
    @Query('pageNo', new DefaultValuePipe(1), generateParseIntPipe('pageNo')) pageNo: number,
    @Query('pageSize', new DefaultValuePipe(2), generateParseIntPipe('pageSize')) pageSize: number,
  ) {
    return await this.meetingRoomService.find(pageNo, pageSize);
  }
}
1
2
3
4
5
6
7
8
9
10
11
12
13
14
15
16

然后在 MeetingRoomService 添加 find 方法:

async find(pageNo: number, pageSize: number) {
    if(pageNo < 1) {
      throw new BadRequestException('页码最小为 1');
    }
    const skipCount = (pageNo - 1) * pageSize;

    const [meetingRooms, totalCount] = await this.repository.findAndCount({
        skip: skipCount,
        take: pageSize
    });

    return {
        meetingRooms,
        totalCount
    }
}
1
2
3
4
5
6
7
8
9
10
11
12
13
14
15
16

重新跑下服务:

npm run start:dev
1

测试下:

没啥问题。

然后是 create 接口:

@Post('create')
async create(@Body() meetingRoomDto: CreateMeetingRoomDto) {
    return await this.meetingRoomService.create(meetingRoomDto);
}
1
2
3
4

修改下 create-meeting-room.dto.ts

import { IsNotEmpty, MaxLength } from "class-validator";

export class CreateMeetingRoomDto {

    @IsNotEmpty({
        message: '会议室名称不能为空'
    })
    @MaxLength(10, {
        message: '会议室名称最长为 10 字符'
    })
    name: string;

    @IsNotEmpty({
        message: '容量不能为空'
    })
    capacity: number;

    @IsNotEmpty({
        message: '位置不能为空'
    })
    @MaxLength(50, {
        message: '位置最长为 50 字符'
    })
    location: string;

    @IsNotEmpty({
        message: '设备不能为空'
    })
    @MaxLength(50, {
        message: '设备最长为 50 字符'
    })
    equipment: string;

    @IsNotEmpty({
        message: '描述不能为空'
    })
    @MaxLength(100, {
        message: '描述最长为 100 字符'
    })
    description: string;

}
1
2
3
4
5
6
7
8
9
10
11
12
13
14
15
16
17
18
19
20
21
22
23
24
25
26
27
28
29
30
31
32
33
34
35
36
37
38
39
40
41
42

在 MeetingRoomService 里添加 create 方法:

async create(meetingRoomDto: CreateMeetingRoomDto) {
    return await this.repository.insert(meetingRoomDto);
}
1
2
3

测试下:

这个错误的格式是我们在 exception filter 里自定义的。

创建成功时会返回创建成功的会议室信息。

这个会议室名其实应该保持唯一,我们加一下校验逻辑:

async create(meetingRoomDto: CreateMeetingRoomDto) {
    const room = await this.repository.findOneBy({
      name: meetingRoomDto.name
    });

    if(room) {
      throw new BadRequestException('会议室名字已存在');
    }

    return await this.repository.save(meetingRoomDto);
}
1
2
3
4
5
6
7
8
9
10
11

这样就能保证会议室名字不会重复。

然后实现下 update 接口:

@Put('update')
async update(@Body() meetingRoomDto: UpdateMeetingRoomDto) {
    return await this.meetingRoomService.update(meetingRoomDto);
}
1
2
3
4

这里的 UpdateMeetingRoomDto 和 CreateMeetingRoomDto 差不多,我们用 PartialType 来复用它的字段:

import { ApiProperty, PartialType } from '@nestjs/swagger';
import { CreateMeetingRoomDto } from './create-meeting-room.dto';
import { IsNotEmpty } from 'class-validator';

export class UpdateMeetingRoomDto extends PartialType(CreateMeetingRoomDto) {

    @ApiProperty()
    @IsNotEmpty({
        message: 'id 不能为空'
    })
    id: number;
}

1
2
3
4
5
6
7
8
9
10
11
12
13

然后在 MeetingRoomService 实现 update 方法:

async update(meetingRoomDto: UpdateMeetingRoomDto) {
    const meetingRoom = await this.repository.findOneBy({
      id: meetingRoomDto.id
    })

    if(!meetingRoom) {
      throw new BadRequestException('会议室不存在');
    }

    meetingRoom.capacity = meetingRoomDto.capacity;
    meetingRoom.location = meetingRoomDto.location;
    meetingRoom.name = meetingRoomDto.name;

    if(meetingRoomDto.description) {
      meetingRoom.description = meetingRoomDto.description;
    }
    if(meetingRoomDto.equipment) {
      meetingRoom.equipment = meetingRoomDto.equipment;
    }

    await this.repository.update({
      id: meetingRoom.id
    } , meetingRoom);
    return 'success';
}
1
2
3
4
5
6
7
8
9
10
11
12
13
14
15
16
17
18
19
20
21
22
23
24
25

先查询一下,如果查不到就返回会议室不存在。

否则,更新会议室信息。

这里的 description 和 equipment 因为可以不传,所以要判断下,传了才更新。

测试下:

服务端打印了 select 和 update 的 sql:

数据库中也更新了:

然后还需要一个回显的接口,用在修改的时候回显数据:

添加一个 :id 接口:

@Get(':id')
async find(@Param('id') id: number) {
    return await this.meetingRoomService.findById(id);
}
1
2
3
4

然后在 service 实现这个方法:

async findById(id: number) {
    return this.repository.findOneBy({
      id
    }); 
}
1
2
3
4
5

测试下:

然后是 delete 接口:

@Delete(':id')
async delete(@Param('id') id: number) {
    return await this.meetingRoomService.delete(id);
}
1
2
3
4

在 service 实现 delete 方法:

@InjectEntityManager()
entityManager: EntityManager;

async delete(id: number) {
    const bookings = await this.entityManager.findBy(Booking, {
      room: {
        id: id
      }
    });

    for(let i = 0; i< bookings.length; i++) {
      this.entityManager.delete(Booking, bookings[i].id);
    }
    await this.repository.delete(id);
    return 'success';
}

1
2
3
4
5
6
7
8
9
10
11
12
13
14
15
16
17

注意,因为 booking 表关联了 meeting-room 表,有外键约束,所以要删除所有的预定之后再去删除会议室。

测试下:

确实删除了。

最后,还有个搜索接口:

我们没必要单独新建个接口,直接改下 list 接口就行:

@Get('list')
async list(
    @Query('pageNo', new DefaultValuePipe(1), generateParseIntPipe('pageNo')) pageNo: number,
    @Query('pageSize', new DefaultValuePipe(2), generateParseIntPipe('pageSize')) pageSize: number,
    @Query('name') name: string,
    @Query('capacity') capacity: number,
    @Query('equipment') equipment: string
) {
    return await this.meetingRoomService.find(pageNo, pageSize, name, capacity, equipment);
}
1
2
3
4
5
6
7
8
9
10

添加 3 个参数。

service 里的 find 方法也要添加 3 个参数:

async find(pageNo: number, pageSize: number, name: string, capacity: number, equipment: string) {
    if(pageNo < 1) {
      throw new BadRequestException('页码最小为 1');
    }
    const skipCount = (pageNo - 1) * pageSize;

    const condition: Record<string, any> = {};

    if(name) {
        condition.name = Like(`%${name}%`);   
    }
    if(equipment) {
        condition.equipment = Like(`%${equipment}%`); 
    }
    if(capacity) {
        condition.capacity = capacity;
    }

    const [meetingRooms, totalCount] = await this.repository.findAndCount({
        skip: skipCount,
        take: pageSize,
        where: condition
    });

    return {
        meetingRooms,
        totalCount
    }
}
1
2
3
4
5
6
7
8
9
10
11
12
13
14
15
16
17
18
19
20
21
22
23
24
25
26
27
28
29

如果传了这三个参数,就添加查询的 where 条件。

测试下:

没啥问题。

这样,会议室管理模块的接口就写完了。

案例代码上传了小册仓库 (opens new window)。

# 总结

这节,我们实现了会议室管理模块。

首先添加了 entity,然后实现了 CRUD 方法。

其中,我们在 list 接口实现了分页和搜索。

这些接口我们在用户模块都写过。

其实很多模块的功能都是差不多的,都是 CRUD 的复合。

编辑 (opens new window)
上次更新: 2025/10/27 10:53:52
会议室预订系统:用户管理模块-- 管理端信息修改页面
会议室预订系统:会议室管理模块-管理端前端开发

← 会议室预订系统:用户管理模块-- 管理端信息修改页面 会议室预订系统:会议室管理模块-管理端前端开发→

最近更新
01
UNiAPP中使用虚拟列表
01-09
02
uni统计使用
11-12
03
原生三方SDK集成探索
11-12
更多文章>
Copyright © 2019-2026 Study | MIT License
  • 跟随系统
  • 浅色模式
  • 深色模式
  • 阅读模式